IBM - Basiese Inligting
Tip
Leer & oefen AWS Hacking:
HackTricks Training AWS Red Team Expert (ARTE)
Leer & oefen GCP Hacking:HackTricks Training GCP Red Team Expert (GRTE)
Leer & oefen Az Hacking:HackTricks Training Azure Red Team Expert (AzRTE)
Ondersteun HackTricks
- Kyk na die subscription plans!
- Sluit aan by die 💬 Discord group of die telegram group of volg ons op Twitter 🐦 @hacktricks_live.
- Deel hacking tricks deur PRs in te dien by die HackTricks en HackTricks Cloud github repos.
Hiërargie
IBM Cloud hulpbronmodel (uit die dokumentasie):
.png)
Aanbevole manier om projekte te verdeel:
.png)
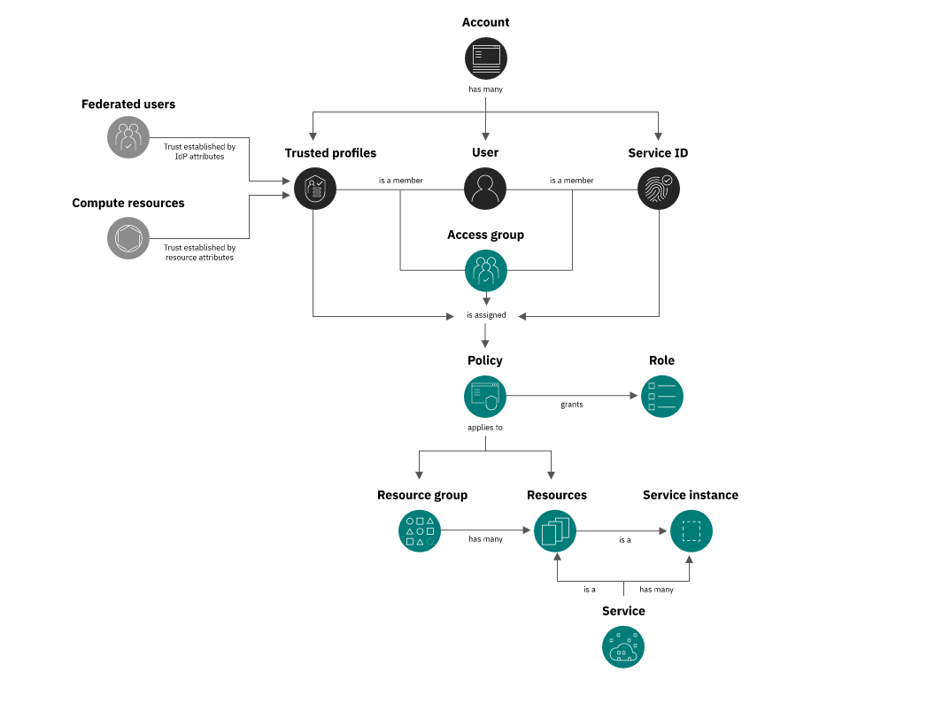
IAM
.png)
Gebruikers
Gebruikers het ’n e-pos aan hulle toegeken. Hulle kan toegang verkry tot die IBM console en ook API sleutels genereer om hulle toestemmings programmaties te gebruik.
Toestemmings kan direk aan die gebruiker met ’n toegangbeleid of via ’n toegangsgroep toegeken word.
Vertroude Profiele
Hierdie is soos die Rolle van AWS of diensrekeninge van GCP. Dit is moontlik om hulle aan VM instansies toe te ken en toegang tot hulle akkrediteer via metadata te verkry, of selfs Identiteitsverskaffers toe te laat om hulle te gebruik om gebruikers van eksterne platforms te verifieer.
Toestemmings kan direk aan die vertroude profiel met ’n toegangbeleid of via ’n toegangsgroep toegeken word.
Diens-ID’s
Dit is ’n ander opsie om toepassings toe te laat om met IBM cloud te interaksie en aksies uit te voer. In hierdie geval, in plaas daarvan om dit aan ’n VM of Identiteitsverskaffer toe te ken, kan ’n API Sleutel gebruik word om met IBM op ’n programmatiese manier te interaksie.
Toestemmings kan direk aan die diens-id met ’n toegangbeleid of via ’n toegangsgroep toegeken word.
Identiteitsverskaffers
Eksterne Identiteitsverskaffers kan geconfigureer word om IBM cloud hulpbronne van eksterne platforms te benader deur vertroude Profiele te benader.
Toegangsgroepe
In dieselfde toegangsgroep kan verskeie gebruikers, vertroude profiele & diens-id’s teenwoordig wees. Elke hoof in die toegangsgroep sal die toegangsgroep se toestemmings erf.
Toestemmings kan direk aan die vertroude profiel met ’n toegangbeleid toegeken word.
’n Toegangsgroep kan nie ’n lid van ’n ander toegangsgroep wees nie.
Rolle
’n Rol is ’n stel van fynere toestemmings. ’n Rol is toegewy aan ’n diens, wat beteken dat dit slegs toestemmings van daardie diens sal bevat.
Elke diens van IAM sal reeds ’n paar moontlike rolle hê om van te kies om ’n hoof toegang tot daardie diens te gee: Kyk, Operateur, Redigeerder, Administrateur (alhoewel daar meer kan wees).
Roltoestemmings word via toegangbeleide aan hoofde gegee, so as jy byvoorbeeld ’n kombinasie van toestemmings van ’n diens van Kyk en Administrateur moet gee, kan jy ’n nuwe rol skep vir die diens en daardie nuwe rol die fynere toestemmings wat jy nodig het gee.
Toegangbeleide
Toegangbeleide laat toe om 1 of meer rolle van 1 diens aan 1 hoof te koppel.
Wanneer jy die beleid skep, moet jy kies:
- Die diens waar toestemmings toegeken sal word
- Aangetaste hulpbronne
- Diens & Platform toegang wat toegeken sal word
- Hierdie dui die toestemmings aan wat aan die hoof gegee sal word om aksies uit te voer. As enige aangepaste rol in die diens geskep word, sal jy dit ook hier kan kies.
- Voorwaardes (indien enige) om die toestemmings toe te ken
Note
Om toegang tot verskeie dienste aan ’n gebruiker te gee, kan jy verskeie toegangbeleide genereer
.png)
Verwysings
- https://www.ibm.com/cloud/blog/announcements/introducing-ibm-cloud-enterprises
- https://cloud.ibm.com/docs/account?topic=account-iamoverview
Tip
Leer & oefen AWS Hacking:
HackTricks Training AWS Red Team Expert (ARTE)
Leer & oefen GCP Hacking:HackTricks Training GCP Red Team Expert (GRTE)
Leer & oefen Az Hacking:HackTricks Training Azure Red Team Expert (AzRTE)
Ondersteun HackTricks
- Kyk na die subscription plans!
- Sluit aan by die 💬 Discord group of die telegram group of volg ons op Twitter 🐦 @hacktricks_live.
- Deel hacking tricks deur PRs in te dien by die HackTricks en HackTricks Cloud github repos.
HackTricks Cloud

