GCP - Podstawowe informacje
Tip
Ucz się & ćwicz AWS Hacking:
HackTricks Training AWS Red Team Expert (ARTE)
Ucz się & ćwicz GCP Hacking:HackTricks Training GCP Red Team Expert (GRTE)
Ucz się & ćwicz Az Hacking:HackTricks Training Azure Red Team Expert (AzRTE)
Wspieraj HackTricks
- Sprawdź subscription plans!
- Dołącz do 💬 Discord group lub telegram group lub śledź nas na Twitterze 🐦 @hacktricks_live.
- Podziel się hacking tricks, zgłaszając PRy do HackTricks i HackTricks Cloud github repos.
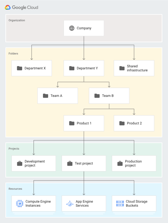
Hierarchia zasobów
Google Cloud używa hierarchii zasobów, która jest koncepcyjnie podobna do tradycyjnego systemu plików. Zapewnia to logiczny przepływ pracy rodzic/dziecko z określonymi punktami przyczepienia dla polityk i uprawnień.
Na wysokim poziomie wygląda to tak:
Organization
--> Folders
--> Projects
--> Resources
Maszyna wirtualna (nazywana Instancją Obliczeniową) jest zasobem. Zasób znajduje się w projekcie, prawdopodobnie obok innych Instancji Obliczeniowych, koszyków pamięci itp.
 (1) (1) (1) (1) (1) (1).png)
https://cloud.google.com/static/resource-manager/img/cloud-hierarchy.svg
Migracja projektów
Możliwe jest migracja projektu bez organizacji do organizacji z uprawnieniami roles/resourcemanager.projectCreator i roles/resourcemanager.projectMover. Jeśli projekt znajduje się w innej organizacji, należy skontaktować się z pomocą techniczną GCP, aby najpierw przenieść go z organizacji. Więcej informacji znajdziesz w tym.
Polityki organizacyjne
Pozwalają na centralizację kontroli nad zasobami chmurowymi Twojej organizacji:
- Centralizacja kontroli w celu konfigurowania ograniczeń dotyczących sposobu, w jaki zasoby Twojej organizacji mogą być używane.
- Definiowanie i ustanawianie ograniczeń dla zespołów deweloperskich, aby pozostały w granicach zgodności.
- Pomoc właścicielom projektów i ich zespołom w szybkim działaniu bez obaw o naruszenie zgodności.
Te polityki mogą być tworzone w celu wpływania na całą organizację, folder(y) lub projekt(y). Potomkowie docelowego węzła hierarchii zasobów dziedziczą politykę organizacyjną.
Aby zdefiniować politykę organizacyjną, wybierasz ograniczenie, które jest szczególnym rodzajem ograniczenia wobec usługi Google Cloud lub grupy usług Google Cloud. Konfigurujesz to ograniczenie z pożądanymi ograniczeniami.
.png)
https://cloud.google.com/resource-manager/img/org-policy-concepts.svg
Typowe przypadki użycia
- Ograniczenie udostępniania zasobów na podstawie domeny.
- Ograniczenie użycia kont usług Identity and Access Management.
- Ograniczenie fizycznej lokalizacji nowo tworzonych zasobów.
- Wyłączenie tworzenia kont usług.
.png)
Istnieje wiele innych ograniczeń, które dają Ci szczegółową kontrolę nad zasobami Twojej organizacji. Aby uzyskać więcej informacji, zobacz listę wszystkich ograniczeń polityki organizacyjnej.
Domyślne polityki organizacyjne
To są polityki, które Google doda domyślnie podczas konfigurowania Twojej organizacji GCP:
Polityki zarządzania dostępem
- Ograniczone kontakty domenowe: Zapobiega dodawaniu użytkowników do Kluczowych Kontaktów spoza określonych domen. Ogranicza to Kluczowe Kontakty do zezwolenia tylko na zarządzane tożsamości użytkowników w wybranych domenach na otrzymywanie powiadomień z platformy.
- Ograniczone udostępnianie domenowe: Zapobiega dodawaniu użytkowników do polityk IAM spoza określonych domen. Ogranicza to polityki IAM do zezwolenia tylko na zarządzane tożsamości użytkowników w wybranych domenach na dostęp do zasobów w tej organizacji.
- Zapobieganie dostępowi publicznemu: Zapobiega narażeniu koszyków Cloud Storage na dostęp publiczny. Zapewnia to, że deweloper nie może skonfigurować koszyków Cloud Storage, aby miały nieautoryzowany dostęp do internetu.
- Jednolity dostęp na poziomie koszyka: Zapobiega listom kontrolnym dostępu na poziomie obiektów (ACL) w koszykach Cloud Storage. Ułatwia to zarządzanie dostępem, stosując polityki IAM konsekwentnie do wszystkich obiektów w koszykach Cloud Storage.
- Wymagaj logowania do systemu operacyjnego: Maszyny wirtualne utworzone w nowych projektach będą miały włączone logowanie do systemu operacyjnego. Umożliwia to zarządzanie dostępem SSH do instancji za pomocą IAM bez potrzeby tworzenia i zarządzania indywidualnymi kluczami SSH.
Dodatkowe polityki bezpieczeństwa dla kont usług
- Wyłącz automatyczne przyznawanie IAM: Zapobiega automatycznemu przyznawaniu domyślnym kontom usług App Engine i Compute Engine roli IAM Edytora podczas tworzenia projektu. Zapewnia to, że konta usług nie otrzymują zbyt szerokich ról IAM po utworzeniu.
- Wyłącz tworzenie kluczy kont usług: Zapobiega tworzeniu publicznych kluczy kont usług. Pomaga to zmniejszyć ryzyko ujawnienia trwałych poświadczeń.
- Wyłącz przesyłanie kluczy kont usług: Zapobiega przesyłaniu publicznych kluczy kont usług. Pomaga to zmniejszyć ryzyko wycieku lub ponownego użycia materiału klucza.
Polityki konfiguracji sieci VPC
- Zdefiniuj dozwolone zewnętrzne adresy IP dla instancji VM: Zapobiega tworzeniu instancji obliczeniowych z publicznym adresem IP, co może narażać je na ruch internetowy.
- Wyłącz zagnieżdżoną wirtualizację VM: Zapobiega tworzeniu zagnieżdżonych maszyn wirtualnych na maszynach wirtualnych Compute Engine. Zmniejsza to ryzyko bezpieczeństwa związane z posiadaniem niemonitorowanych zagnieżdżonych maszyn wirtualnych.
- Wyłącz port szeregowy VM: Zapobiega dostępowi do portu szeregowego maszyn wirtualnych Compute Engine. Zapobiega to wprowadzaniu danych do portu szeregowego serwera za pomocą API Compute Engine.
- Ogranicz autoryzowane sieci na instancjach Cloud SQL: Zapobiega dostępowi publicznych lub niewewnętrznych zakresów sieci do baz danych Cloud SQL.
- Ogranicz przekazywanie protokołów w zależności od typu adresu IP: Zapobiega przekazywaniu protokołów VM dla zewnętrznych adresów IP.
- Ogranicz dostęp publiczny IP na instancjach Cloud SQL: Zapobiega tworzeniu instancji Cloud SQL z publicznym adresem IP, co może narażać je na ruch internetowy.
- Ogranicz usuwanie obciążeń projektów Shared VPC: Zapobiega przypadkowemu usunięciu projektów hostów Shared VPC.
- Ustawia wewnętrzne ustawienie DNS dla nowych projektów na Zonal DNS Only: Zapobiega używaniu przestarzałego ustawienia DNS, które zmniejsza dostępność usługi.
- Pomiń tworzenie domyślnej sieci: Zapobiega automatycznemu tworzeniu domyślnej sieci VPC i powiązanych zasobów. Unika to zbyt szerokich domyślnych reguł zapory.
- Wyłącz użycie zewnętrznego IPv6 VPC: Zapobiega tworzeniu zewnętrznych podsieci IPv6, które mogą być narażone na nieautoryzowany dostęp do internetu.
Role IAM
Są one podobne do polityk IAM w AWS, ponieważ każda rola zawiera zestaw uprawnień.
Jednak w przeciwieństwie do AWS, nie ma centralnego repozytorium ról. Zamiast tego, zasoby przyznają X role dostępu Y podmiotom, a jedynym sposobem, aby dowiedzieć się, kto ma dostęp do zasobu, jest użycie metody get-iam-policy dla tego zasobu.
Może to być problem, ponieważ oznacza to, że jedynym sposobem, aby dowiedzieć się, jakie uprawnienia ma podmiot, jest zapytanie każdego zasobu, komu przyznaje uprawnienia, a użytkownik może nie mieć uprawnień do uzyskania uprawnień ze wszystkich zasobów.
Istnieją trzy typy ról w IAM:
- Podstawowe/Prymitywne role, które obejmują role Właściciela, Edytora i Widoku, które istniały przed wprowadzeniem IAM.
- Role zdefiniowane, które zapewniają szczegółowy dostęp do konkretnej usługi i są zarządzane przez Google Cloud. Istnieje wiele zdefiniowanych ról, możesz zobaczyć wszystkie z nich z przywilejami, które mają tutaj.
- Role niestandardowe, które zapewniają szczegółowy dostęp zgodnie z listą uprawnień określoną przez użytkownika.
W GCP istnieją tysiące uprawnień. Aby sprawdzić, czy rola ma uprawnienia, możesz wyszukać uprawnienie tutaj i zobaczyć, które role je mają.
Możesz również wyszukać tutaj role zdefiniowane oferowane przez każdy produkt. Zauważ, że niektóre role nie mogą być przypisane do użytkowników, a tylko do kont usług, ponieważ niektóre uprawnienia, które zawierają.
Ponadto zauważ, że uprawnienia będą miały skutek tylko wtedy, gdy będą przypisane do odpowiedniej usługi.
Lub sprawdź, czy rola niestandardowa może używać konkretnego uprawnienia tutaj.
GCP - IAM, Principals & Org Policies Enum
Użytkownicy
W konsoli GCP nie ma zarządzania użytkownikami ani grupami, to odbywa się w Google Workspace. Chociaż możesz zsynchronizować innego dostawcę tożsamości w Google Workspace.
Możesz uzyskać dostęp do użytkowników i grup Workspace w https://admin.google.com.
MFA może być wymuszone dla użytkowników Workspace, jednak atakujący może użyć tokena do uzyskania dostępu do GCP za pomocą cli, co nie będzie chronione przez MFA (będzie chronione przez MFA tylko wtedy, gdy użytkownik loguje się, aby go wygenerować: gcloud auth login).
Grupy
Gdy organizacja jest tworzona, zaleca się utworzenie kilku grup. Jeśli zarządzasz którąkolwiek z nich, możesz skompromitować całą lub ważną część organizacji:
| Grupa | Funkcja |
gcp-organization-admins(wymagana grupa lub konta indywidualne do listy kontrolnej) | Administrowanie wszelkimi zasobami, które należą do organizacji. Przypisz tę rolę oszczędnie; administratorzy organizacji mają dostęp do wszystkich zasobów Google Cloud. Alternatywnie, ponieważ ta funkcja jest wysoko uprzywilejowana, rozważ użycie kont indywidualnych zamiast tworzenia grupy. |
gcp-network-admins(wymagana do listy kontrolnej) | Tworzenie sieci, podsieci, reguł zapory i urządzeń sieciowych, takich jak Cloud Router, Cloud VPN i równoważniki obciążenia w chmurze. |
gcp-billing-admins(wymagana do listy kontrolnej) | Ustawianie kont rozliczeniowych i monitorowanie ich użycia. |
gcp-developers(wymagana do listy kontrolnej) | Projektowanie, kodowanie i testowanie aplikacji. |
gcp-security-admins | Ustanawianie i zarządzanie politykami bezpieczeństwa dla całej organizacji, w tym zarządzaniem dostępem i politykami ograniczeń organizacyjnych. Zobacz przewodnik po podstawach bezpieczeństwa Google Cloud, aby uzyskać więcej informacji na temat planowania infrastruktury bezpieczeństwa Google Cloud. |
gcp-devops | Tworzenie lub zarządzanie end-to-end pipeline'ami, które wspierają ciągłą integrację i dostarczanie, monitorowanie i provisionowanie systemów. |
gcp-logging-admins | |
gcp-logging-viewers | |
gcp-monitor-admins | |
gcp-billing-viewer(już nie domyślnie) | Monitorowanie wydatków na projektach. Typowi członkowie są częścią zespołu finansowego. |
gcp-platform-viewer(już nie domyślnie) | Przeglądanie informacji o zasobach w organizacji Google Cloud. |
gcp-security-reviewer(już nie domyślnie) | Przeglądanie bezpieczeństwa w chmurze. |
gcp-network-viewer(już nie domyślnie) | Przeglądanie konfiguracji sieci. |
grp-gcp-audit-viewer(już nie domyślnie) | Przeglądanie dzienników audytowych. |
gcp-scc-admin(już nie domyślnie) | Administrowanie Security Command Center. |
gcp-secrets-admin(już nie domyślnie) | Zarządzanie sekretami w Secret Manager. |
Domyślna polityka haseł
- Wymuszaj silne hasła
- Od 8 do 100 znaków
- Brak ponownego użycia
- Brak wygaśnięcia
- Jeśli osoby uzyskują dostęp do Workspace za pośrednictwem dostawcy zewnętrznego, te wymagania nie są stosowane.
.png)
.png)
Konta usług
To są podmioty, które zasoby mogą mieć przypisane i uzyskać dostęp do interakcji z GCP. Na przykład możliwe jest uzyskanie dostępu do tokena autoryzacji konta usługi przypisanego do VM w metadanych.
Możliwe jest napotkanie pewnych konfliktów podczas korzystania zarówno z IAM, jak i zakresów dostępu. Na przykład, Twoje konto usługi może mieć rolę IAM compute.instanceAdmin, ale instancja, którą naruszyłeś, została ograniczona przez ograniczenie zakresu https://www.googleapis.com/auth/compute.readonly. To uniemożliwiłoby Ci wprowadzenie jakichkolwiek zmian za pomocą tokena OAuth, który jest automatycznie przypisany do Twojej instancji.
Jest to podobne do ról IAM z AWS. Ale w przeciwieństwie do AWS, jakiekolwiek konto usługi może być przypisane do jakiejkolwiek usługi (nie musi być to dozwolone przez politykę).
Kilka kont usług, które znajdziesz, jest w rzeczywistości automatycznie generowanych przez GCP po rozpoczęciu korzystania z usługi, takiej jak:
PROJECT_NUMBER-compute@developer.gserviceaccount.com
PROJECT_ID@appspot.gserviceaccount.com
Jednak możliwe jest również tworzenie i przypisywanie do zasobów niestandardowych kont serwisowych, które będą wyglądać następująco:
SERVICE_ACCOUNT_NAME@PROJECT_NAME.iam.gserviceaccount.com
Klucze i Tokeny
Istnieją 2 główne sposoby uzyskania dostępu do GCP jako konto usługi:
- Za pomocą tokenów OAuth: Są to tokeny, które można uzyskać z miejsc takich jak punkty końcowe metadanych lub kradnąc żądania http i są one ograniczone przez zakresy dostępu.
- Klucze: Są to pary kluczy publicznych i prywatnych, które pozwalają na podpisywanie żądań jako konto usługi, a nawet generowanie tokenów OAuth do wykonywania działań jako konto usługi. Te klucze są niebezpieczne, ponieważ są bardziej skomplikowane do ograniczenia i kontrolowania, dlatego GCP zaleca ich niegenerowanie.
- Należy zauważyć, że za każdym razem, gdy tworzone jest konto SA, GCP generuje klucz dla konta usługi, do którego użytkownik nie ma dostępu (i nie będzie on wymieniony w aplikacji internetowej). Zgodnie z tym wątkiem ten klucz jest używany wewnętrznie przez GCP do umożliwienia punktom końcowym metadanych dostępu do generowania dostępnych tokenów OAuth.
Zakresy dostępu
Zakresy dostępu są przypisane do generowanych tokenów OAuth w celu uzyskania dostępu do punktów końcowych API GCP. Ograniczają uprawnienia tokena OAuth.
Oznacza to, że jeśli token należy do właściciela zasobu, ale nie ma w zakresie tokena dostępu do tego zasobu, token nie może być użyty do (nadużywania) tych uprawnień.
Google faktycznie zaleca, aby zakresy dostępu nie były używane i aby polegać całkowicie na IAM. Portal zarządzania w sieci faktycznie egzekwuje to, ale zakresy dostępu mogą być nadal stosowane do instancji przy użyciu niestandardowych kont usług programowo.
Możesz zobaczyć, jakie zakresy są przypisane przez zapytanie:
curl 'https://www.googleapis.com/oauth2/v1/tokeninfo?access_token=<access_token>'
{
"issued_to": "223044615559.apps.googleusercontent.com",
"audience": "223044615559.apps.googleusercontent.com",
"user_id": "139746512919298469201",
"scope": "openid https://www.googleapis.com/auth/userinfo.email https://www.googleapis.com/auth/cloud-platform https://www.googleapis.com/auth/appengine.admin https://www.googleapis.com/auth/sqlservice.login https://www.googleapis.com/auth/compute https://www.googleapis.com/auth/accounts.reauth",
"expires_in": 2253,
"email": "username@testing.com",
"verified_email": true,
"access_type": "offline"
}
Poprzednie zakresy są generowane domyślnie przy użyciu gcloud do uzyskiwania dostępu do danych. Dzieje się tak, ponieważ gdy używasz gcloud, najpierw tworzysz token OAuth, a następnie używasz go do kontaktu z punktami końcowymi.
Najważniejszym zakresem z tych potencjalnych jest cloud-platform, co zasadniczo oznacza, że możliwe jest uzyskanie dostępu do dowolnej usługi w GCP.
Możesz znaleźć listę wszystkich możliwych zakresów tutaj.
Jeśli masz gcloud dane uwierzytelniające przeglądarki, możliwe jest uzyskanie tokena z innymi zakresami, wykonując coś takiego:
# Maybe you can get a user token with other scopes changing the scopes array from ~/.config/gcloud/credentials.db
# Set new scopes for SDKs credentials
gcloud auth application-default login --scopes=https://www.googleapis.com/auth/userinfo.email,https://www.googleapis.com/auth/cloud-platform,https://www.googleapis.com/auth/sqlservice.login,https://www.googleapis.com/auth/appengine.admin,https://www.googleapis.com/auth/compute,https://www.googleapis.com/auth/accounts.reauth,https://www.googleapis.com/auth/admin.directory.user,https://www.googleapis.com/auth/admin.directory.group,https://www.googleapis.com/auth/admin.directory.domain,https://www.googleapis.com/auth/admin.directory.user
# Print new token
gcloud auth application-default print-access-token
# To use this token with some API you might need to use curl to indicate the project header with --header "X-Goog-User-Project: <project-name>"
Polityki IAM Terraform, Powiązania i Członkostwa
Jak zdefiniowano w terraformie w https://registry.terraform.io/providers/hashicorp/google/latest/docs/resources/google_project_iam, używając terraform z GCP, istnieją różne sposoby przyznawania dostępu dla podmiotu do zasobu:
- Członkostwa: Ustawiasz podmioty jako członków ról bez ograniczeń dotyczących roli lub podmiotów. Możesz dodać użytkownika jako członka roli, a następnie dodać grupę jako członka tej samej roli i również ustawić te podmioty (użytkownik i grupa) jako członków innych ról.
- Powiązania: Kilku podmiotów może być powiązanych z rolą. Te podmioty mogą nadal być powiązane lub być członkami innych ról. Jednak jeśli podmiot, który nie jest powiązany z rolą, zostanie ustawiony jako członek powiązanej roli, następnym razem, gdy powiązanie zostanie zastosowane, członkostwo zniknie.
- Polityki: Polityka jest autorytatywna, wskazuje role i podmioty, a następnie te podmioty nie mogą mieć więcej ról, a te role nie mogą mieć więcej podmiotów, chyba że ta polityka zostanie zmodyfikowana (nawet w innych politykach, powiązaniach lub członkostwach). Dlatego, gdy rola lub podmiot jest określony w polityce, wszystkie jego uprawnienia są ograniczone przez tę politykę. Oczywiście, można to obejść, jeśli podmiot ma możliwość modyfikacji polityki lub uprawnienia do eskalacji uprawnień (jak stworzenie nowego podmiotu i powiązanie go z nową rolą).
Odniesienia
- https://about.gitlab.com/blog/2020/02/12/plundering-gcp-escalating-privileges-in-google-cloud-platform/
- https://cloud.google.com/resource-manager/docs/cloud-platform-resource-hierarchy
Tip
Ucz się & ćwicz AWS Hacking:
HackTricks Training AWS Red Team Expert (ARTE)
Ucz się & ćwicz GCP Hacking:HackTricks Training GCP Red Team Expert (GRTE)
Ucz się & ćwicz Az Hacking:HackTricks Training Azure Red Team Expert (AzRTE)
Wspieraj HackTricks
- Sprawdź subscription plans!
- Dołącz do 💬 Discord group lub telegram group lub śledź nas na Twitterze 🐦 @hacktricks_live.
- Podziel się hacking tricks, zgłaszając PRy do HackTricks i HackTricks Cloud github repos.
HackTricks Cloud

